尊时凯龙

招标采购

-Bidding

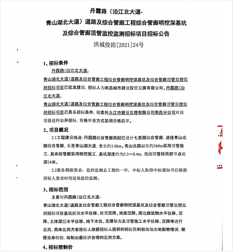
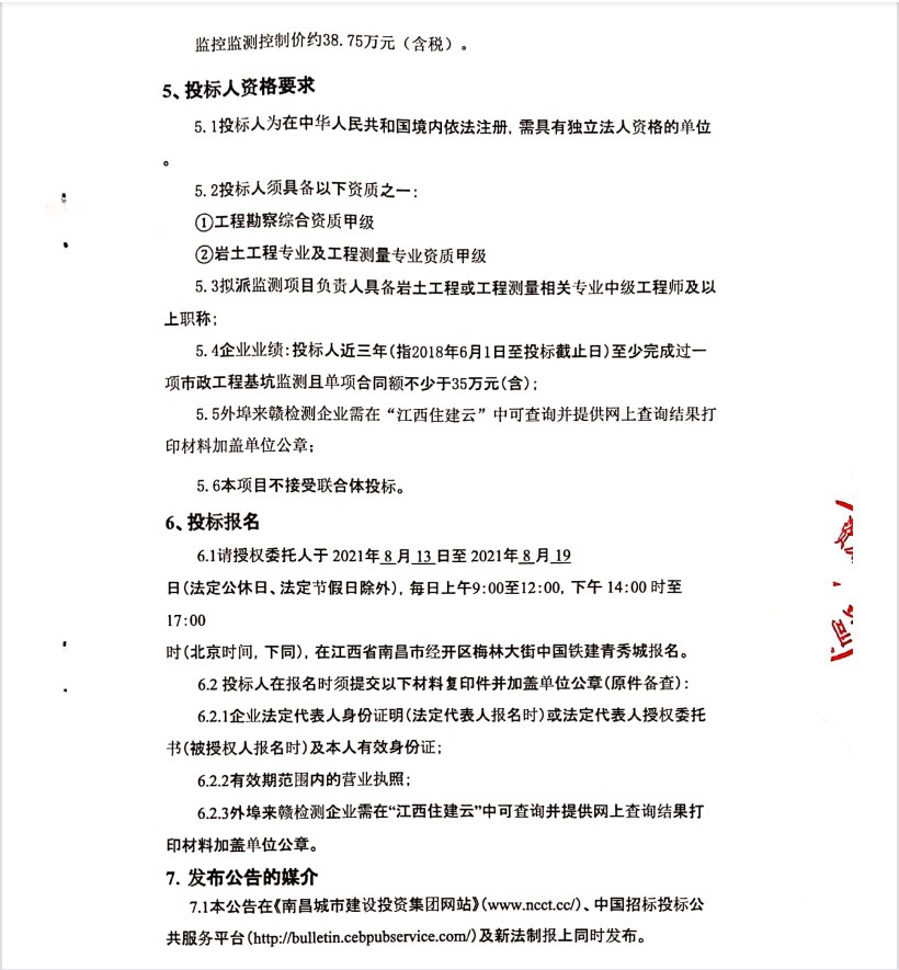
丹霞路(沿江北大道—青山湖北大道)蹊径及综合管廊工程综合管廊明挖深基坑及综合管廊监控监测招标项目招标通告

日期:2021-08-13


文章谈论

心情

共 0 条谈论,,,,,,审查所有
  • 这篇文章还没有收到谈论,,,,,,赶忙来抢沙发吧~
网站地图